
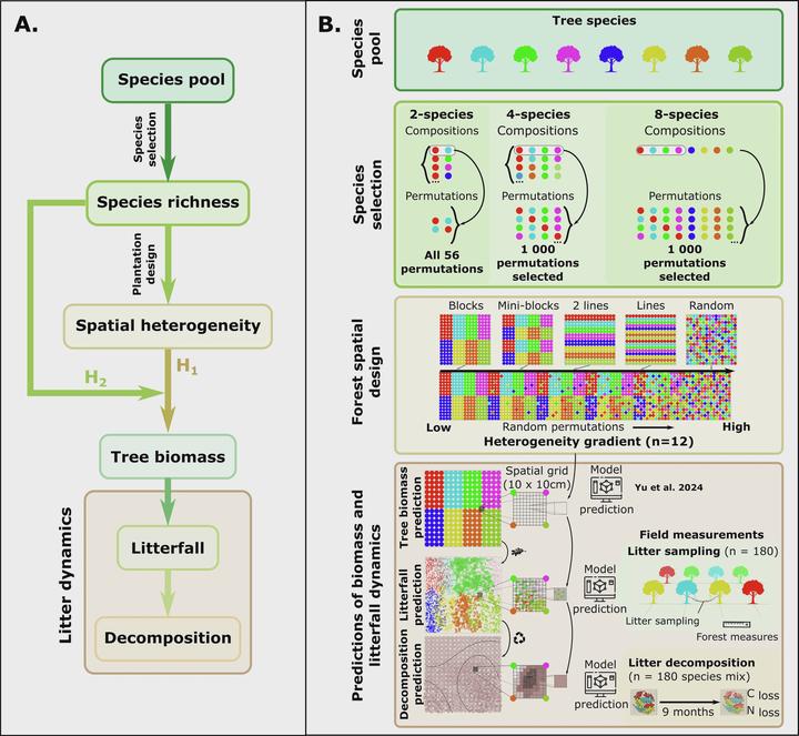
Reforestation and afforestation programs are promoted as strategies to mitigate rising atmospheric CO2 concentrations and enhance ecosystem services. Planting diverse forests is supposed to foster such benefits, but optimal tree planting techniques, especially regarding species spatial arrangement, are underexplored. Here, using field measurements from the subtropical BEF-China experiment, we simulate tree growth, leaf litterfall, and decomposition, as a function of various spatial arrangements of tree species, from clusters of species to random distributions. Our simulations suggest that increasing tree species spatial heterogeneity in forests composed of eight tree species leads to higher biomass production, more evenly distributed litterfall, increased litter decomposition, and associated nitrogen and carbon cycling. These effects on forest nutrient dynamics are amplified with increasing species richness. Our data show that the spatial arrangement of tree species is a critical component determining biodiversity-ecosystem functioning relationships. Therefore, we suggest the explicit consideration of spatial arrangements when planting trees for reforestation and afforestation projects.